P站
P站
|
用户登录
|
EN
|
主页
P站概况
院长寄语
学院综述
P站简介
学院标识
发展历程
历任领导
现任领导
学院委员会
学术委员会
学位分委员会
教学委员会
学院机构
职能机构
系级机构
研究机构
实验教学中心
联系我们
学科师资
基本情况
学科情况
师资情况
人才情况
博士后情况
招贤政策
人才引进
师资招聘
校院制度
学校规章制度
学院规章制度
科学研究
科研概况
科研项目
研究成果
发表论文
出版专著
科研获奖
教育部重点研究基地
教授观点
科研机构
学术期刊
资料下载
教学项目
本科
项目概况
培养目标
专业
课程设置
招生
教学通知
办事指南
文档下载
硕士
项目概况
培养目标
专业
课程设置
招生
教学通知
办事指南
文档下载
博士
项目概况
培养目标
专业
课程设置
招生
教学通知
办事指南
文档下载
MBA
国际合作
合作项目
最新动态
境外专家
国际会议
引智系统
海外特聘教授
短期专家
长期专家
国(境)外学习
因公出国(境)
申报程序
政策文件
常用下载
国际认证
国内合作
最新动态
高管培训
会计领军
政产学研合作
办事指南
联系我们
学生发展
本科
组织机构
新闻速递
P站公告
规章制度
办事指南
文档下载
研究生
组织机构
新闻速递
P站公告
规章制度
办事指南
职业发展
动态新闻
招聘通知
就业统计
生涯规划
合作企业
校友
校友组织
新闻动态
活动通知
校友风采
党建
机构设置
党委委员
纪委委员
教工党支部
学生党支部
学院工会
工会机构
工作动态
学院妇委会
妇委会机构
工作动态
党务公开
教学项目
本科
项目概况
培养目标
专业
课程设置
招生
教学通知
办事指南
文档下载
硕士
项目概况
培养目标
专业
课程设置
招生
教学通知
办事指南
文档下载
博士
项目概况
培养目标
专业
课程设置
招生
教学通知
办事指南
文档下载
MBA
当前位置:
主页
>
教学项目
>
本科
>
办事指南
> 正文
办事指南
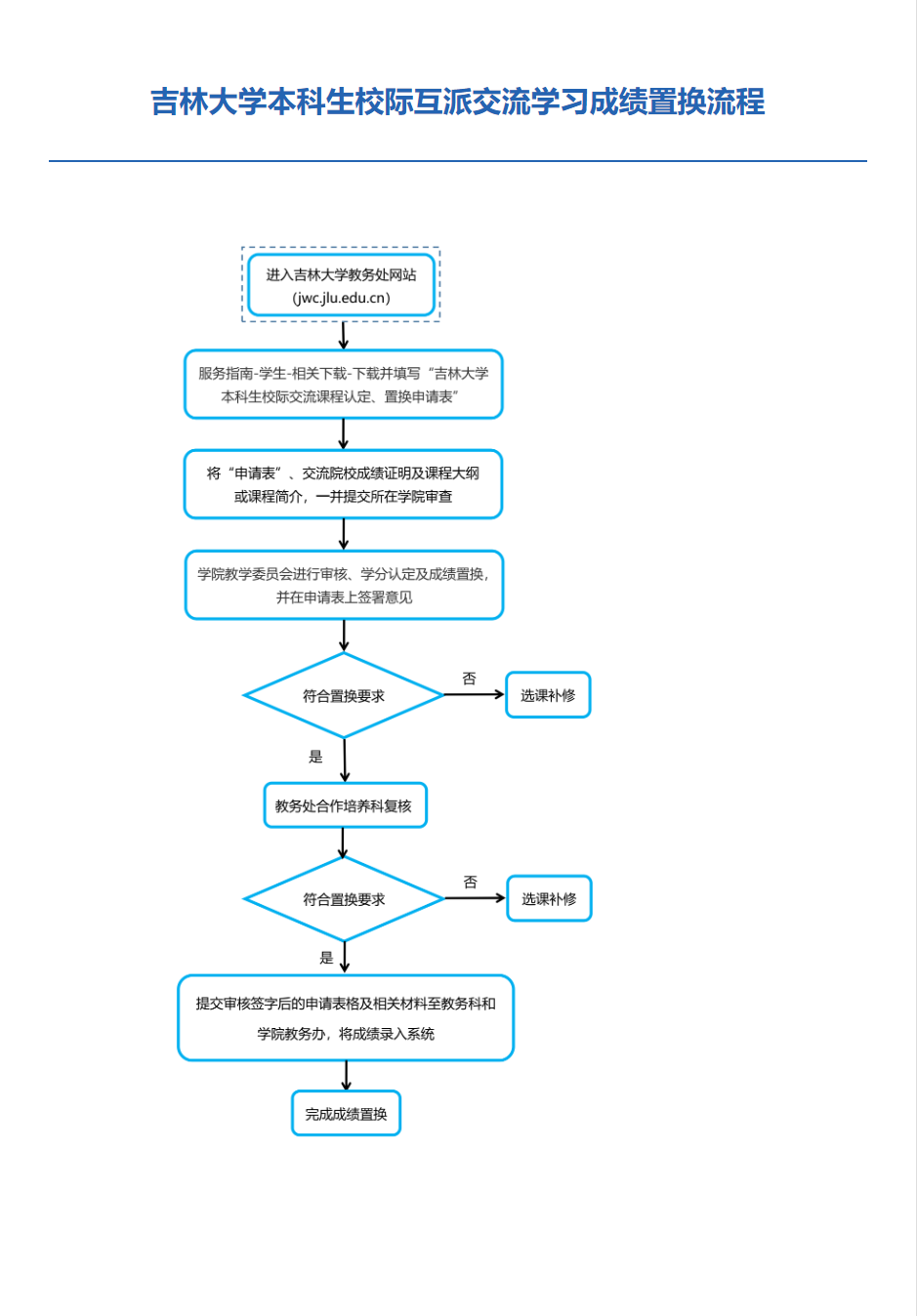
学生-本科生交流成绩置换
时间:2022-11-04
作者:
点击:
上一篇:
学生-本科生申请电子在学证明
下一篇:
学生-缓考审核